CPAラーニング 簿記検定3級 第1回ネット模擬試験

第1問(45点)

下記の各取引について仕訳しなさい。ただし、勘定科目はもっとも適当と思われるものを選び、解答すること。
また指示がある場合を除き、消費税は考慮しないこととする。
1
×
従業員が出張から戻り、出張に関する領収書¥18,500を受け取った。そこで、同額をこの従業員に後日支払うこととし、未払金として計上した。
2
×
事務用の大型デスク(購入代価¥500,000、送料¥10,000)を購入し、¥200,000は小切手を振出して支払い、残額は月末に払うこととした。
3
×
大阪商事から商品¥800,000を仕入れる契約を締結し、手付金として¥230,000について小切手を振出して支払った。なお、残額は商品受取後に支払うこととなっている。
4
×
従業員に対する所得税の源泉徴収税額¥30,000を税務署に現金で納付した。
5
×
当社(山梨商事)は食品の卸売業をしている。本日、商品を仕入れ、商品の現物とともに次の納品書を受け取った。代金は後日支払うこととなっている。なお、消費税の会計処理は税抜方式による。
6
×
保有する営業用自動車(取得原価¥1,000,000、減価償却累計額¥225,000)を¥700,000で売却し、代金は月末に受け取ることにした。なお、減価償却の記帳方法は間接法を採用している。
7
×
得意先愛知商事が破産し、同社に対する前期販売分の売掛金¥450,000はすべて回収不能と予想されたため、貸倒処理した。なお、貸倒引当金の残高は¥300,000であった。
8
×
新規出店のためにビルの1階部分を1か月あたり¥200,000にて賃借する契約を結んだ。契約にあたり、敷金(家賃の2か月分)および不動産業者に対する仲介手数料(家賃の1か月分)について、小切手を振出して支払った。
9
×
取引銀行から¥1,300,000を借入れ、約束手形を振出した。なお、利息¥15,000を差引かれ、手取金は同行の当座預金口座に振込まれた。
10
×
株式会社の設立にあたり、1株当たり¥30,000で株式を100株発行し、出資者より現金を受け取った。なお、払込金額の全額を資本金とする。
11
×
取引先神奈川商事に対し、期間1年、利率年7.3%で貸付けた貸付金¥3,000,000を満期日に利息とともに同社振出しの小切手で返済を受けた。
12
×
土地¥10,000,000を購入し、小切手を振出して支払った。なお、不動産業者への手数料¥350,000は現金で支払った。
13
×
得意先埼玉商事に対する掛代金¥200,000について、同社が発生記録の請求を行い、電子記録債権が生じた。
14
×
株主総会において、剰余金の配当¥300,000と利益準備金の積立¥30,000が決議された。なお、配当金は当社の当座預金口座から支払う予定である。
15
×
青森商事へかねて注文を受けていた商品¥400,000を売上げ、代金のうち¥150,000は注文時に受け取った手付金と相殺し、残額は掛けとした。なお、商品売上時に発送運賃¥3,000を現金で支払っている。

第2問(20点)

(1)下記に示したのは、約束手形に関する補助簿である。この帳簿の名称を答え、また、この帳簿に記録されている諸取引を仕訳しなさい。ただし、帳簿の名称及び仕訳の勘定科目は、選択肢よりもっとも適当と思われるものを解答すること。
帳簿の名称
×
仕訳
取引日
3
/10
×
4
/15
×
5
/20
×
5
/24
×
借方科目
金額
貸方科目
金額
(2)下記に示した、利益準備金勘定、繰越利益剰余金勘定、損益勘定の①から⑤に当てはまる金額または、勘定科目を答えなさい。なお当期はX1年4月1日からX2年3月31日であり、X1年6月19日に定時株主総会を開催している。
×
×
×
×
×

第3問(35点)

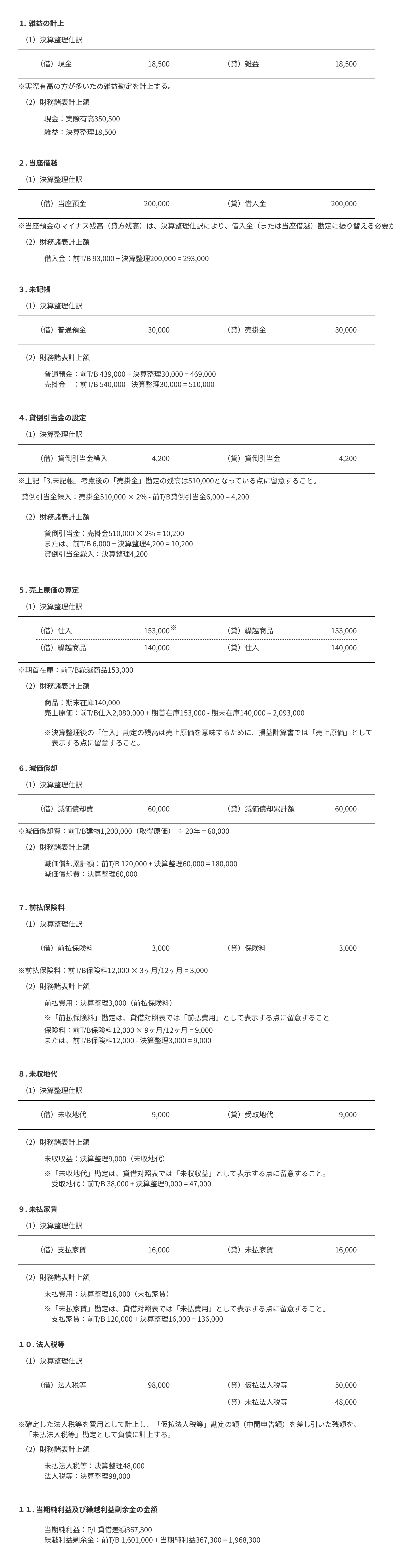
次の資料〔資料Ⅰ〕と〔資料Ⅱ〕にもとづいて、以下の貸借対照表と損益計算書を作成しなさい。
なお、会計期間はX3年4月1日からX4年3月31日までの1年間である。また、日割計算が必要な場合であっても、月割計算するものとする。
貸借対照表
X4年3月31日
現金
×
普通預金
売掛金
貸倒引当金
×
商品
×
費用
×
×
収益
×
×
建物
減価償却累計額
×
土地
買掛金
社会保険料預り金
借入金
×
費用
×
未払法人税等
×
資本金
繰越利益剰余金
土地
損益計算書
X4年4月1日からX4年3月31日
売上原価
×
給料
広告宣伝費
保険料
×
水道光熱費
支払家賃
貸倒引当金繰入
×
減価償却費
×
法人税等
×
当期純利益
×
売上高
受取地代
×
雑益
×
土地
Thank you! Your submission has been received!
Oops! Something went wrong while submitting the form.
CPAラーニング 簿記検定 ネット模擬試験
本模試に関する注意事項

試験問題は100点満点、合格点は70点です。
試験の時間は60分です。(なお、システム上、60分が過ぎても試験は止まりません。)

受験上使用できるものは次のとおりです。
・電卓
・鉛筆、シャープペンシル
・下書き用紙(A4サイズ2枚)

本模試の操作方法について

ページ下部にある「試験開始」ボタンを押すことで、試験がスタートします。
「第1問」「第2問」「第3問」のボタンを押すことで、各問題が表示されます。

解き終わった場合、または、60分経過した場合、「試験終了」ボタンを押してください。
自動で採点され、各問題の点数と合否、解説が表示されます。
各問題の下部にある、「解説を見る」を押すと、詳しい解説が表示されます。

解答に関する注意事項

金額を入力する際は、数字のみを入力してください。文字や¥などを使用すると不正解となります。
カンマは自動で入力されるので、カンマを入力する必要はありません。
各勘定科目の使用は借方・貸方でそれぞれ1回ずつで入力してください。
各問題の中で、同じ勘定科目を借方・貸方内で2回入力すると不正解となります。

誤った例

正しい例

リダイレクトしています...